In unserem Badezimmer haben wir eine Trockentrenntoilette verbaut. Durch das Prinzip der Trennung von Feststoffen und flüssigen Anteilen wird nicht nur die Entsorgung erleichtert, es wird auch wirksam Geruchsbildung vorgebeugt, weshalb auf den Einsatz von Toilettenchemie verzichtet werden kann.
Wichtig in diesem Zusammenhang ist aber, dass für den Feststoffbehälter eine Lüftung vorgesehen wird. Diese ist nötig, um Gerüche während des Geschäfts zu vermeiden und den Feststoffen möglichst effizient die Feuchtigkeit zu entziehen.
Lüftungsabdeckung
Für die Außenabdeckung der Lüftung wollte ich ursprünglich auf die gängige Methode eines Edelstahllüftungsgitters zurückgreifen. Das Problem: Ein Lüftungsgitter ist nicht “Schiebewasserfest”, das heißt, dass aufgewirbeltes Wasser beim Fahren oder bei der Fahrzeugwäsche eindringen kann. Außerdem muss etwas vorgesehen werden, um den Besuch von Insekten auf diesem Weg zu vermeiden.

Ich entschied mich daher für die Außenabdeckung des SOG Systems. Das SOG-System wird in vielen Campern zur Entlüftung von Chemietoiletten eingesetzt. Die Außenabdeckung ist als Ersatzteil problemlos erhältlich.
Vorteile:
- Einfach erhältlich und gute Ersatzteilversorgung
- Kein Eindringen von Flüssigkeit
- Großer Lüftungsquerschnitt
- Passender Aktivkohlefilter erhältlich (Kein Geruch, kein Eindringen von Insekten)
- Seit Jahren erprobte Technik
Diese Lösung ist zwischenzeitlich bei vielen ähnlichen Fahrzeugen übernommen worden. Auch Tobias von 4wheel24 hat sich von der Lösung inspirieren lassen. Bei deren Komplettausbauten gehört diese Abluftabdeckung zwischenzeitlich zum Standard. Es freut mich sehr, wenn ich auf diese Weise auch etwas an jene zurück geben kann, die uns selbst mit vielen Anregungen und Erfahrungen unterstützt haben.
Lüftung und Lüftungssteuerung
Der richtige Lüfter
Für die Lüftung selbst ist es wichtig, den richtigen Lüfter zu wählen. Zum einen sollte er möglichst groß sein, da große Lüfter für den gleichen Luftdurchsatz langsamer drehen können und damit erheblich leiser sind. Da ich im IT-Umfeld zu Hause bin, ist mir die Geräuschproblematik aus dem Einsatzbereich in PCs gut bekannt. Es empfiehlt sich, einen hochwertigen Lüfter aus dem PC-Sortiment zu besorgen. Diese werden mit hochoptimierten Lüfterblattprofilen geliefert. Achtet darauf, dass der von euch präferierte Lüfter auf Druck und nicht auf Zug optimiert ist. Das ist wichtig, weil die Abluft nach der Absaugung durch die Wand, die Abdeckung und möglicherweise noch durch einen Filter “gedrückt” werden muss.
Wenn ihr den Lüfter in der Geschwindigkeit regeln wollt, solltet ihr ein PWM-Modell (4pin) wählen. Das hat den Vorteil, dass der Lüfter immer mit voller Betriebsspannung versorgt und die Regelung über ein Impulssignal realisiert werden. Dadurch vermeidet ihr das Problem, dass der Lüfter in niedrigen Drehzahlbereichen nicht anläuft.
Meine Wahl fiel auf den ARCTIC P12 PWM. Dieser hat mit 120mm für unsere Anwendung die richtigen Abmessungen, ist auf statischen Druck optimiert und lässt sich im Bereich 200-1800 U/min digital regeln. Mit über 95 m³/h ist er sehr leistungsfähig und dabei auch bei höchster Drehzahl nicht wahrnehmbar.
Die Steuerung
Die Steuerung des Lüfters ist die absolute Kür. Tobias Teichmann hat im Zusammenhang mit der Steuerung den schönen Begriff des “Kackomaten” geprägt. Den finde ich immer noch geil :-).
Beim Einsatz eines hochoptimierten Lüfters wie oben beschrieben, ist das Lüftungsgeräusch so niedrig, dass ihr ihn einfach anklemmen und auf 100% betreiben könnt. “Normale Menschen” würden das tun. Das Problem: Ich bin einfach kein “normaler Mensch” :-).
Meine Nerd-Lösung sieht wie folgt aus:
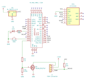
Ein Arduino Pro Mini wird mit einem CC1101 Funkmodul im 868 MHz Frequenzbereich ausgestattet und mit dem Lüfter verbunden. Die Anzahl der benötigten diskreten Bauteile ist sehr überschaubar. Über die Software wird eine Verbindung zur Homematic Steuerung in unserem Fahrzeug aufgebaut.
Funktionsprinzip
Der Lüfter wird mit der Betriebsspannung direkt versorgt. Das Tacho-Signal wird vom Arduino aufgenommen und per Funk an die Steuerzentrale weitergeleitet. Zur Regelung der Drehzahl wird ein Rechtecksignal (PWM) generiert und auf den PWM-Eingang des Lüfters gegeben. Die Frequenz des Signals ist direkt proportional zur Drehzahl. Auf den MOSFET Q1 kann verzichtet werden. In diesem Fall könnt ihr den Lüfter über die Schaltung aber nicht ganz ausschalten.
Die Quellen für die Steuerung findet ihr auf GitHub im Projekt HB-OU-MOT-FAN. Es basiert auf dem AskSin++ Projekt, welches Selbstbau-Komponenten für das HomeMatic-System erlaubt.

Neueste Kommentare